Premium Only Content
This video is only available to Rumble Premium subscribers. Subscribe to
enjoy exclusive content and ad-free viewing.

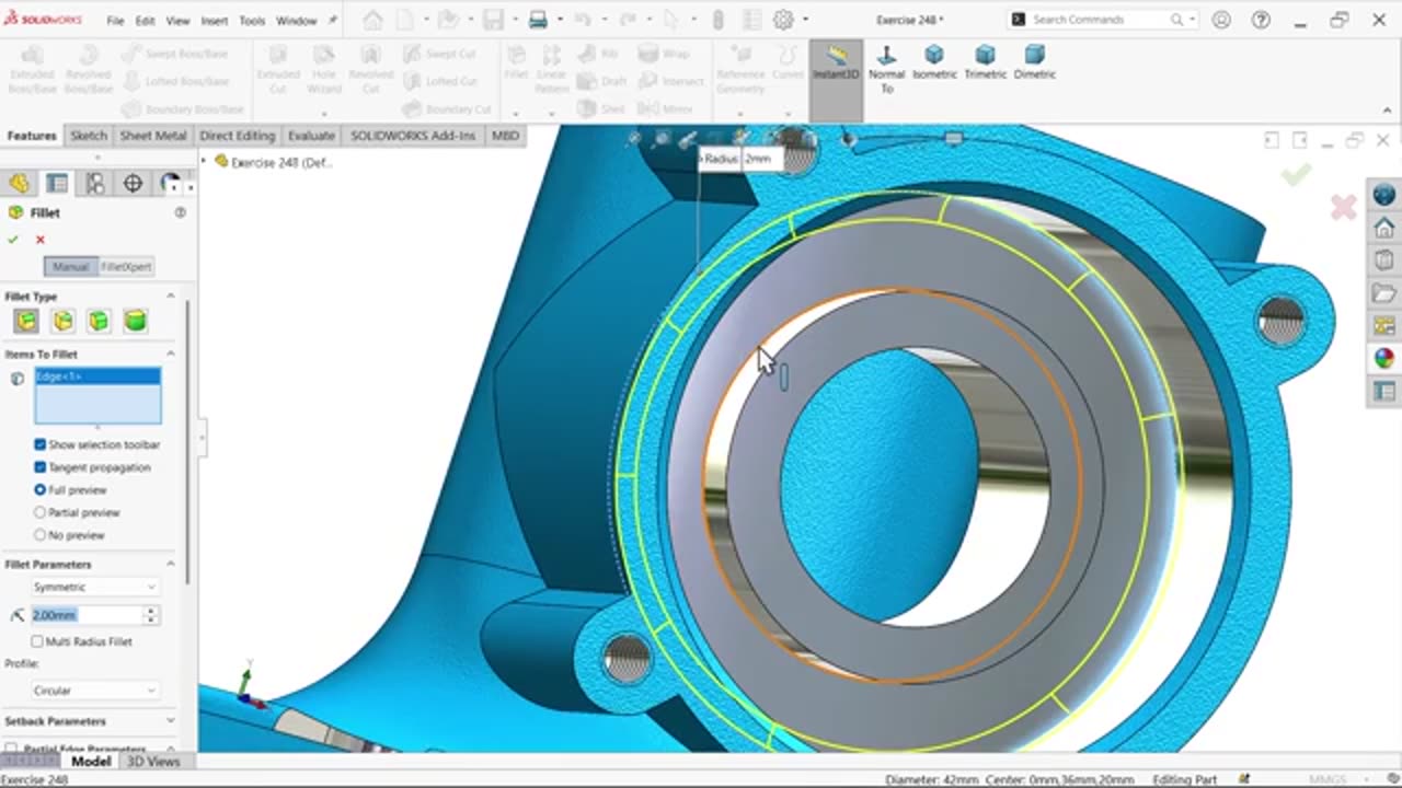
SolidWorks Tutorial For Beginners
Loading comments...
-
2:56:36
TimcastIRL
7 hours agoLEAKED Memo Says NO BACK PAY For Federal Workers Amid Government Shutdown | Timcast IRL
285K186 -
2:01:55
Inverted World Live
7 hours agoAI Robin Williams, Lab Grown Human Eggs, and Car-Sized Pumpkins | Ep. 119
22.1K7 -
1:55:35
Turning Point USA
6 hours agoTPUSA Presents This is The Turning Point Tour LIVE with Vivek Ramaswamy!
44.5K24 -
2:42:55
Laura Loomer
6 hours agoEP148: Remembering October 7th: Two Years Later
32K13 -
1:35:59
Flyover Conservatives
1 day agoWARNING! October 7th Unpacked and Exposed: What REALLY Happened?; GEN Z BACKS HAMAS?! - Hannah Faulkner | FOC Show
49.4K11 -
2:46:11
Barry Cunningham
7 hours agoPRESIDENT TRUMP IS BRINGING THE RECKONING TO THE DEEP STATE!
59.3K45 -
4:51:05
Drew Hernandez
5 hours agoCANDACE OWENS LEAKED CHARLIE KIRK MESSAGES CONFIRMED REAL & DEMS PUSH TO TRIGGER CIVIL WAR
36.2K15 -
55:56
Sarah Westall
7 hours agoSuperhuman Hearing of the Matrix: Reality is Different w/ Sharry Edwards
34.2K4 -
13:09:31
LFA TV
1 day agoLIVE & BREAKING NEWS! | TUESDAY 10/7/25
207K56 -
30:00
BEK TV
6 days agoGUT HEALTH AND THE POWER OF KIMCHI WITH KIM BRIGHT ON TRENT ON THE LOOS
126K9